协会简介
协会章程
组织架构
协会领导
联系我们
行业要闻
协会动态
会员风采
业界资讯
活动通知
政策文件
党建工作
党建要闻
支部动态
行业党建
学习资料
会员登录
会员查询
活动报名
入会申请
服务指南
信用信息
创先评优
人才信息
品牌名录
优选推荐
行业集采
供应商名录
培训信息
培训平台
招标投标
监测评估
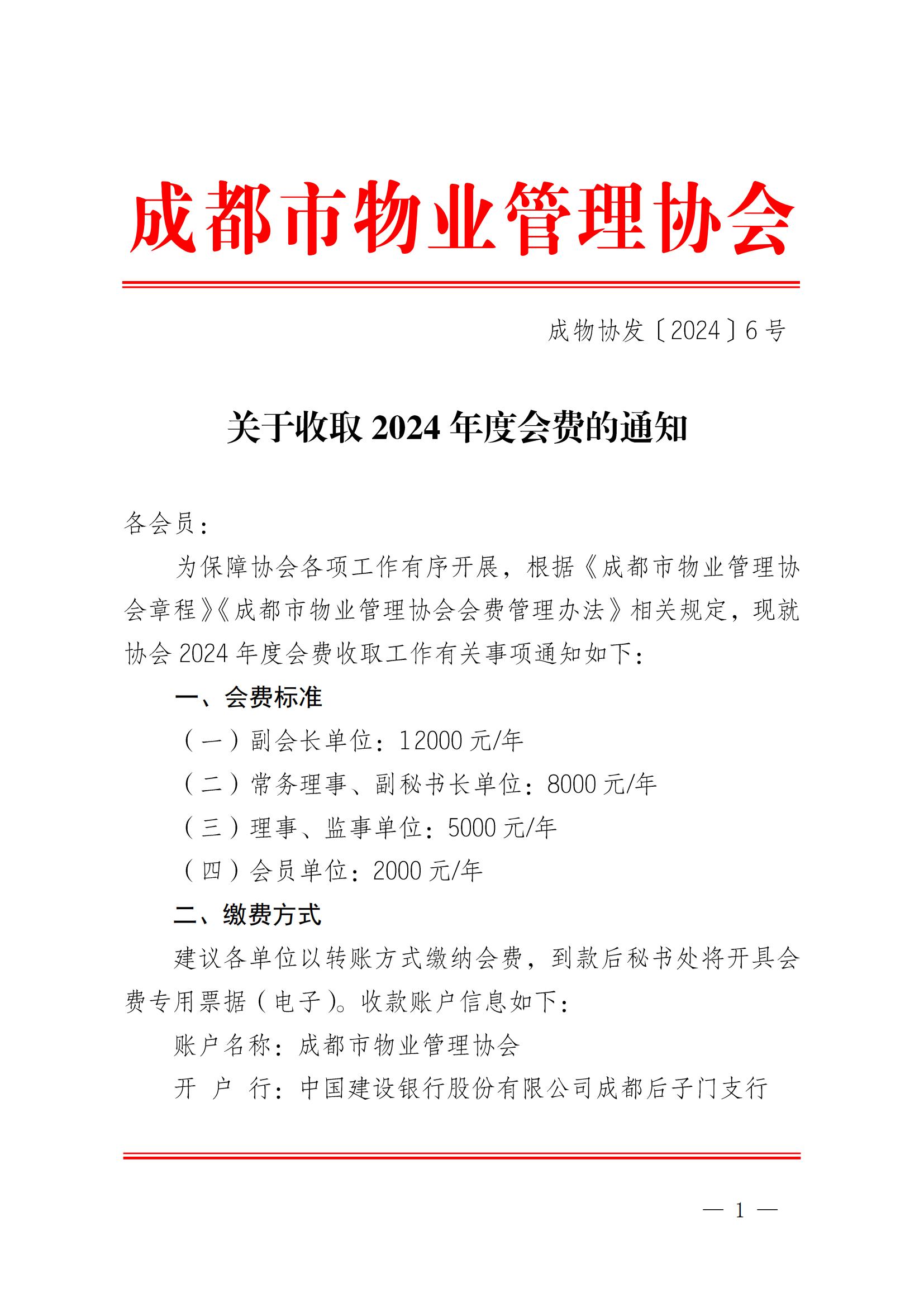
成物协发〔2024〕6号
【点击下载:关于收取2024年度会费的通知】
上一条:关于组织参加物业服务职业经理能力提升成都研修班(第十三期)暨物业设施设备精细管理与安全运维专题培训班的通知 下一条:关于2023年度优秀会员和优秀供应商会员拟表彰名单的公示