协会简介
协会章程
组织架构
协会领导
联系我们
行业要闻
协会动态
会员风采
业界资讯
活动通知
政策文件
党建工作
党建要闻
支部动态
行业党建
学习资料
会员登录
会员查询
活动报名
入会申请
服务指南
信用信息
创先评优
人才信息
品牌名录
优选推荐
行业集采
供应商名录
培训信息
培训平台
招标投标
监测评估
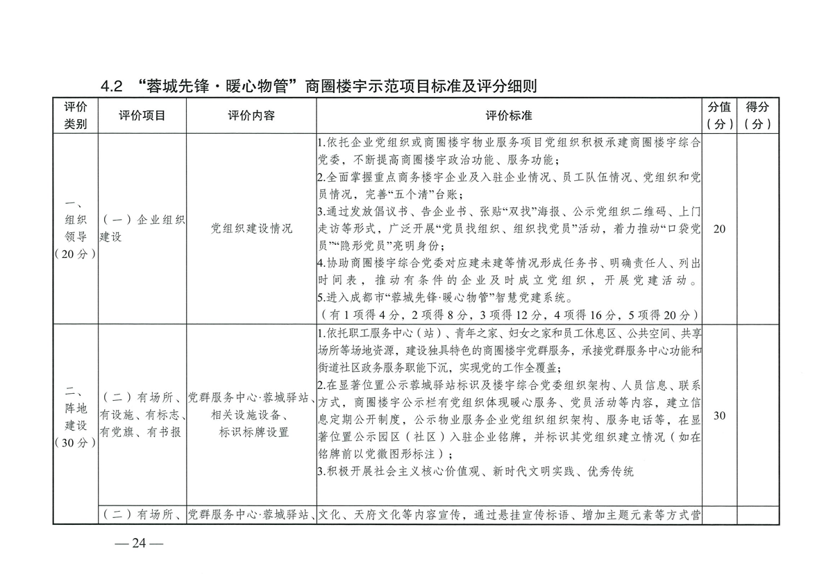
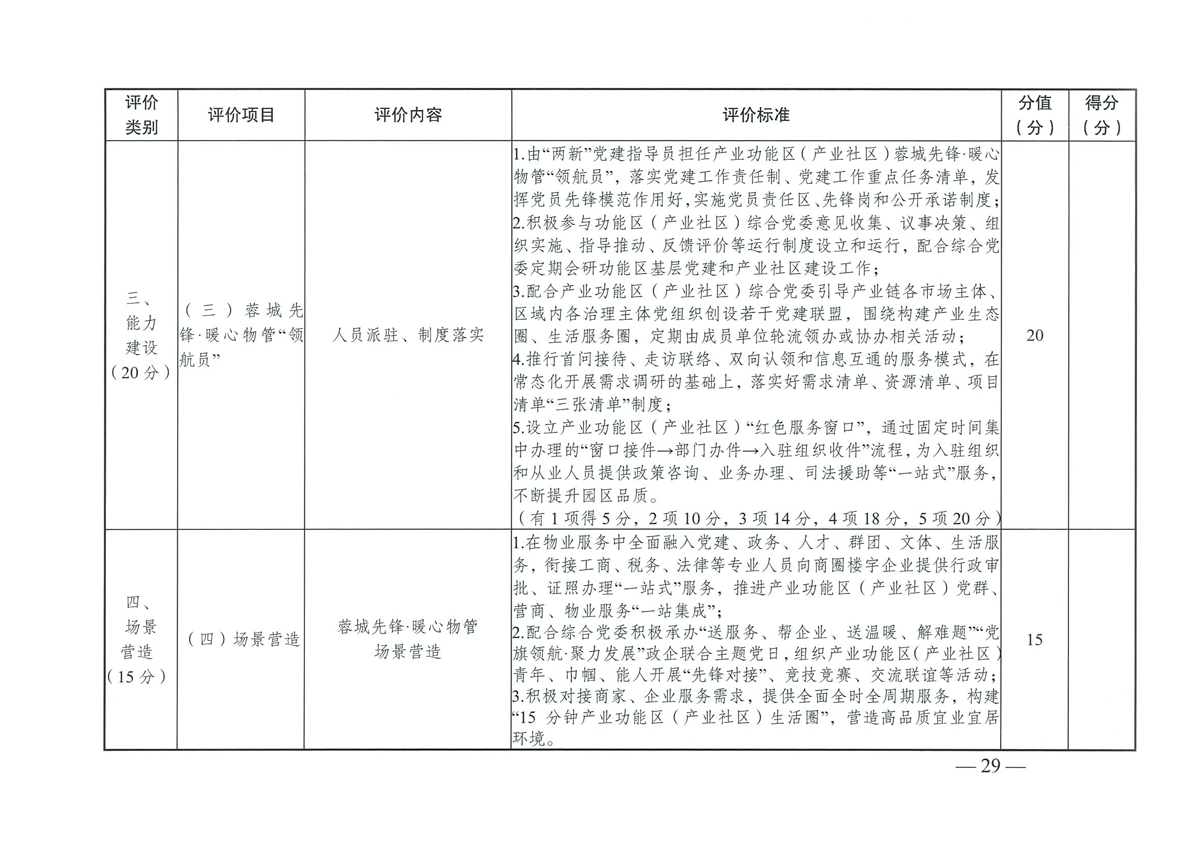
成物委发〔2023〕2 号
【点击下载:中共成都市物业行业委员会 关于培育创建成都市2023年“蓉城先锋·暖心物管”示范企业、示范项目活动的通知】
【点击下载:附件一、附件二、附件三、附件四】
上一条:落实用心用情马上解决机制,我市推行物业小区问题“码上办” 下一条:成都市居民小区(院落)用户供配电设施移交供电公司维修养护的行动方案(2022—2024年)