成住建发〔2023〕62号
各区(市)县住建行政主管部门,各物业服务企业,相关单位:
为深入学习贯彻党的二十大精神,推动学习贯彻习近平新时代中国特色社会主义思想主题教育走深走实,在全市物业服务行业牢固树立以人民为中心的理念,全面形成“群众有需必应、有诉必回”的良好作风,按照“分类处置、分工负责、分级管理”的原则,建立健全物业小区问题用心用情马上解决的长效机制,实现群众反映的物业小区问题最短时间回应、最快速度处理、最小单元化解、最低社会影响。现将有关事项通知如下:
一、完善工作机制,推动小区问题马上解决
(一)畅通渠道,及时发现
按照“使用便捷、响应快速、进度可视、结果可询”的要求,在成都市智慧物业系统建立完善小区问题投诉解决功能模块,链接至天府市民云APP等公众服务平台,为群众反映小区问题提供最直接、最便利、最有效的渠道。
(二)限时办理,超时预警
群众在成都市智慧物业系统提出的问题,采取“实时转件、直达项目、限时响应”的方式,推送至问题涉及小区的物业项目经理及物业服务企业负责人,并抄告属地区(市)县住建部门。物业项目经理应在第一时间响应,原则上工作时间不超过4小时;非工作时间不超过8小时。对超时未响应的,系统实施自动预警,区(市)县住建部门介入督办。
(三)用心用情,分类处置
物业项目经理响应问题后,应立即了解情况、核查实情、提出方案。对责任清楚、马上能办的一般问题应当立即办理,原则上在2个工作日内办结;对情况复杂、难度较大的重大问题,应与群众协商办结时间;对不属于物业服务范畴但属于住建部门职责范围的问题,应及时向属地住建部门报告;对不属于物业服务范畴及住建部门职责范围的问题,应向群众指出正确的诉求途径和维权方式,并按照“微网实格”工作机制要求,向小区网格长报告,配合属地政府协调相关部门和相关责任主体推动问题解决。
(四)主动公开,适时反馈
在问题处理过程中,应按照“同步处理问题、同步线下沟通、同步线上回复”原则,第一时间向群众反馈问题的事实情况、解决措施、办理进度、处理结果。要将小区问题马上解决情况纳入物业服务报告向业主公开;对重大投诉、群体投诉、反复投诉问题,要按照物业服务“双晒”工作要求,主动在物业服务区域向业主公开有关情况。
(五)定期复盘,落实责任
各物业服务企业要以物业项目为单位,建立小区问题台账,每月对问题进行复盘。对重大投诉、群体投诉、反复投诉问题,要对照问题,举一反三,从面上开展自查自纠、明确责任、及时整改,并倒查物业服务合同履行情况、相关岗位服务规范情况、投诉处理内部制度落实情况,查漏补缺,完善工作机制,不断提升物业服务质量、做好群众沟通、提高群众满意度,从源头上预防和减少投诉。
二、落实主体责任,用心用情回应群众诉求
(一)压实投诉处理企业主体责任
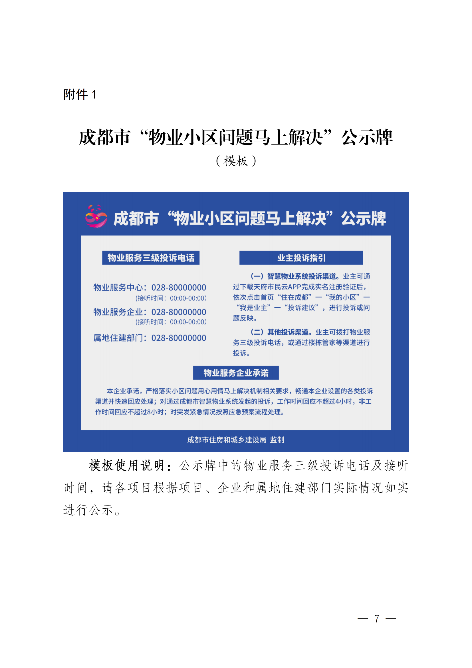
各物业服务企业要在物业服务区域主出入口、客服中心、单元楼栋和各类线上服务平台等显著位置,主动张贴“物业小区问题马上解决”公示牌(模板见附件1);建立并落实业主满意度调查、业主定期拜访、业主开放日、项目经理服务日等制度,主动收集小区问题;要按照“小区问题马上解决”工作机制标准和要求,进一步完善各类业主投诉受理处理渠道的工作流程和制度,在物业客服中心显著位置公开投诉处理工作流程和服务承诺。鼓励物业服务企业通过设置专属楼栋管家、应用企业微信、开通400服务热线等措施,多渠道主动发现小区问题。
(二)加强小区问题排查
各物业服务企业、区(市)县住建部门要严格执行物业项目日常巡查制度、物业管理矛盾纠纷台账及销账制度、重大事项报告制度,定期开展矛盾纠纷收集、研判,对群众反映强烈的苗头性、倾向性、典型性问题,做到早发现,早处理。
(三)联动响应成都12345热线
对群众通过成都12345热线平台、信访等渠道反映的小区问题,各物业服务企业要严格按照规定办理,推动问题有效解决,不能推诿、敷衍,更不能程序性答复。市住建城运分中心平台建立数据共享机制,定期共享成都12345热线平台、信访受理的涉及小区问题数据信息并进行分类研判,对超时未办结、群体投诉、反复投诉、处理结果群众不满意的问题件,按照“应办尽办”要求,定期推送、督促区(市)县住建部门,采取挂牌督办、提级办理、部门会商等方式主动回应解决。
三、加强监督检查,实现机制运行成势见效
(一)强化落实问题首责
物业项目经理是本物业服务区域小区问题解决的第一责任人,应当第一时间响应、第一时间回复、第一时间协调处理;区(市)县住建部门物业管理科(室)负责人是本行政区域小区物业问题解决的第一责任人,应当第一时间掌握、第一时间预警、第一时间督办。
(二)强化问题分级管理
区(市)县住建部门要建立小区问题分析研判机制,对属于物业服务企业职责范围内的问题,要督促及时办理;对超出物业服务范畴但属于住建部门职责的,应当抄送至相关科(室)协调处理;对超出住建部门职责范围的,应主动对接相关部门协调处理。对于大规模群诉、久拖不决问题或情况特别复杂、社会影响特别重大的问题事项,市住建局督促区(市)县住建部门提级办理、限时办结,并启动问题倒查机制,对在问题处理过程中存在失职失责的企业予以严肃处理。
(三)建立定期通报机制
住建城运分中心平台定期对成都市智慧物业系统、成都12345热线平台、信访等渠道的投诉数据进行复盘分析,形成分析报告。市住建局每季度对区(市)县住建部门的系统使用情况和小区问题投诉解决率进行通报,区(市)县住建部门每月对物业项目的小区问题解决率和满意率情况进行通报。对典型问题、群众急难愁盼问题,市区两级住建部门将采取媒体跟踪报道等形式向社会公开。
(四)强化监管惩戒力度
建立“红黑榜”制度。区住建部门对小区问题响应及时率达到100%、解决率达到98%、群众满意率达到95%的企业和项目,纳入“红榜”,减少监督检查频次,在各类创先评优中优先推荐;对小区问题响应及时率低于95%、解决率低于80%、群众满意率低于80%的企业和项目,纳入“黑榜”,实施重点监管,向属地街道办事处(镇人民政府)及市场监管、城市管理、税务等相关行政主管部门发送《物业管理行政建议书》,实施联合监管。
加强信用管理。对在问题调查处理中发现有违反《成都市物业服务机构及项目负责人信用信息管理办法》情形的,各区(市)县住建部门按规定对相关物业服务企业和项目经理予以信用记减分处理并向社会公开。发现有违反相关法律法规情形的,按照执法权限移交相关行政主管部门或者城市管理综合行政执法部门处理。
完善退出机制。对物业服务企业或物业项目经理信用分值和等级显示为“50分以下”和D级的;未按物业服务合同约定内容进行履约服务,情形严重的;发生性质恶劣、危害严重、社会影响较大事件,经相关管理部门确认是物业服务企业、项目经理过错引发的,区(市)县住建部门应当指导街道办事处(镇人民政府)在物业区域显著位置公开相关信息和材料,组织引导业主依法解聘物业服务企业。
附件:
1.成都市“物业小区问题马上解决”公示牌(模板)
2.成都市“物业小区问题马上解决”机制流程图
3.成都市智慧物业系统投诉功能模块操作指南
成都市住房和城乡建设局
2023年4月28日







【点击下载:成都市住房和城乡建设局关于建立物业小区问题用心用情马上解决长效机制的通知】